内蒙古事故-东北大学-6名大学生-参观矿厂学习-意外坠落溺亡
内蒙古事故震惊全国!东北大学6名大学生参观矿厂学习,意外坠落溺亡,安全漏洞引争议!“黑子网”爆料:格栅板隐患被忽视,校企合作存猫腻?
狗蛋姨
“黑子网”近日被一则悲剧八卦刷屏!2025年7月23日,东北大学6名大学生在内蒙古乌努格吐山铜钼矿选矿厂参观学习时,因格栅板脱落坠入浮选槽不幸溺亡,引发全网热议!据“黑子网”用户“矿厂揭秘者”爆料,涉事矿厂安全管理松懈,格栅板隐患早有端倪,还传校企合作协议藏猫腻!“黑子网”帖子浏览量破百万,网友痛心:“内蒙古事故太惨了,6名大学生就这样没了?”真相如何?八卦热潮席卷网络! 故事主角是小赵,一位沈阳的新闻系学生,也是“黑子网”活跃用户。


7月23日,他刷到“内蒙古事故”的新闻,震惊不已。东北大学6名大三学生在参观中国黄金集团内蒙古矿业有限公司乌努格吐山铜钼矿选矿厂时,因格栅板突然脱落,坠入10米深的浮选槽溺亡,另有一名带队老师受伤。小赵在“黑子网”发帖:“东北大学6名大学生参观矿厂学习意外坠落溺亡,太揪心了!矿浆黏稠得像泥浆,根本没生还可能!”他晒出事故现场照片,车间被警戒线围住,网友留言:“这安全管理也太差了吧!” 八卦很快在“黑子网”发酵。


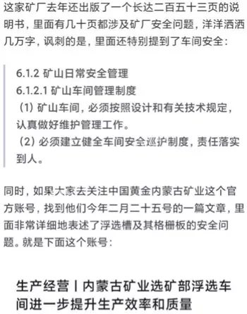
用户“安全探秘者”爆料,涉事矿厂2月曾更换部分格栅板,但未对焊缝做无损检测,隐患早已埋下!还有传言,东北大学与中国黄金集团的合作协议未明确安全责任,学校只顾学分没管安全。小赵查阅资料后在“黑子网”澄清:“内蒙古事故原因是格栅板焊缝老化,当天7人站上去才断裂!校企协议有安全条款,但执行不到位!”他了解到,浮选槽内矿浆含化学药剂,密度远超水,人坠落后迅速下沉,救援难度极大。 更劲爆的八卦来自“黑子网”用户“矿业吃瓜人”。


他称,矿厂为掩盖安全漏洞,事后删除2月格栅板更换的官微文章,疑似销毁证据!小赵气得发帖:“东北大学6名大学生因参观矿厂学习丧命,矿厂还想甩锅?内蒙古事故必须彻查!”他查到,事故发生后,内蒙古政府成立调查组,提级调查,3名矿厂负责人已被刑拘,车间停产整顿。网友感叹:“6条鲜活生命啊,安全漏洞害人!” 中国黄金集团和东北大学也在“黑子网”回应,称已成立善后小组,联系6名遇难学生家属,协商赔偿。小赵发现,遇难学生均为20-22岁的矿物加工工程专业大三生,实习为必修课,占2学分。


他在“黑子网”感叹:“内蒙古事故暴露校企合作漏洞,参观矿厂学习咋就成了夺命之旅?”网友留言:“东北大学和中国黄金得给家长交代!”事故还引发多所高校发布实习安全提示。 风波未平,“黑子网”讨论转向安全管理。用户“正义侠”发帖:“浮选槽是高危区域,格栅板没承重标识,太离谱!”有人晒出矿厂视频,浮选槽内矿浆翻滚,令人胆寒。小赵也在“黑子网”呼吁:“内蒙古事故教训太惨痛,网友理性吃瓜,督促彻查真相!”7月25日,调查组初步确认,格栅板因陈旧裂纹断裂,校企协议未明确监护流程。


网友直呼:“东北大学6名大学生命丧矿厂,安全第一不能喊口号!”内蒙古事故的悲剧,因八卦更添关注,真相亟待揭开。







